跳到主要內容
網站顏色切換 深色模式
進階搜尋
關閉搜尋
:::

智慧雨林資通訊旗艦產業AI化實證計畫-115年度「智慧雨林產業創生補助計畫-健康照護領域」徵案公告

一、徵案目的

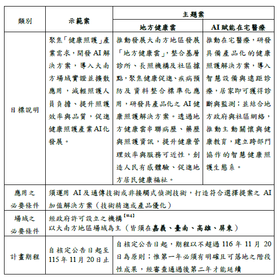
本計畫補助重點係協助資訊/電信服務業者、健康照護相關機構、大專校院等單位合作,配合大南方政策發展健康照護產業AI化,透過實證以導入符合產業需求的應用或服務。

二、補助類別

三、徵件時間及方式

(一)徵件期間

自114年12月3日公告起,至115年1月20日17時截止

(二)徵件方式

全程採線上申請(https://aihc.org.tw/),恕不受理紙本送件

四、聯繫窗口(若有任何問題,請聯繫專線):

(一)業者申請相關,請聯繫:

1.114年12月31日前請聯繫財團法人資訊工業策進會,電話:(02)2701-6880分機204(李小姐)、分機202(郭小姐)

2.114年12月31日後請聯繫數位發展部數位產業署,電話:(02)2380-8225(沙小姐)、(02)2380-8221(謝先生)

(二)大專校院申請相關,請聯繫:

1.114年12月31日前請聯繫財團法人金屬工業研究發展中心,電話:(07)351-3121分機2325(張經理)

2.114年12月31日後請聯繫國科會產學及園區業務處,電話:(02)2737-7280(吳副研究員)

五、詳細內容請下載申請須知

返回頁面頂端